在树兰国际医学院与崇德书院的携手深耕与匠心推动下,第二届大学生医学形态学读片大赛暨首届杭州五校基础医学绘图大赛选拔赛火热启幕,吸引40余名医学生踊跃报名参赛。这场赛事不仅是对医学专业知识的深度淬炼,更是搭建起一座连接医学严谨与艺术创意的桥梁,成为医学生挥洒创新灵感、绽放多元才华的璀璨舞台。
树兰国际医学院始终以培育卓越医学人才为使命,将提升学生专业素养与实践能力融入教学血脉;崇德书院则以育人为本,持续为学子搭建创新实践平台,助力青年全面成长。此次双方强强联合举办赛事,正是对"医学+创新"育人理念的生动诠释与深度践行,以赛促学、以赛促创,为医学教育注入全新活力。经过激烈角逐与专业评审,现将本次大赛评选结果正式公布如下:
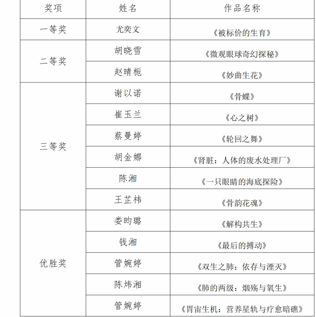
一、“医笔艺画”—形态学绘图赛道


获奖选手合影



二、火眼金睛”—形态学读片赛道


获奖选手合影



优秀作品展示




